Do I Need A Recovery Permit?

Recovery permits or 10(a)(1)(A) permits, formally known as “Scientific purposes, enhancement of propagation, or enhancement of survival permits”, are just one of the many types of USFWS permits that exist. Refer to this guide, Do I Need a Permit?, to learn about the type(s) of permit you may need. The guide provides an overview of USFWS-managed permits and links to other agencies, from which you may need additional permits. Beyond Federal permitting requirements, you may need a permit issued by your state wildlife agency, such as a scientific collecting permit. Contact your state wildlife agency for more information. 

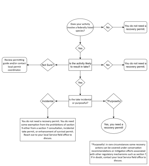
In what situations do you need a recovery permit?

  • Certain activities such as surveys that involve capture, handling, and/or harassment of federally listed species.
  • Recovery actions that would result in purposeful take of a listed species and be otherwise prohibited under section 9 of the Act.
  • Academic or professional research projects for scientific purposes or to enhance the propagation or survival of a listed species.
  • Partnering with a State, Federal, or local agency for scientific purposes or to enhance the propagation or survival of a listed species.
  • Remove or reducing to possession federally listed plants from Federal lands.

In what situations would you not need a recovery permit?

  • Work involving a non-federally listed species, a species proposed for listing, a candidate for listing, or a species under review for listing.
  • Activities that do not result in take including harassment.
  • Activities that could result in incidental (i.e., not purposeful) take of a federally listed species (there are other ways to get coverage for this).
  • Activities conducted as conservation or mitigation measures in an active Biological Opinion or Habitat Conservation Plan.
  • When samples or data which have already been collected are available to use.
  • Recovery actions for federally listed plants on non-Federal lands.

Before You Apply

You’ve identified that you need a recovery permit; great! You’re in the right place.

Identify your species of interest and check to see if there are Minimum Qualifications available. If there are not minimum qualifications available for your species, consider reaching out to the species lead to learn more. You may find species information at Find a Species | U.S. Fish & Wildlife Service where you can refine your search to a species lead to find contact information. You can also email permitsR8ES@fws.gov to request a list of relevant permittees in your area who you can reach out to if you are interested in getting more experience.

  • Under supervision of a permitted individual, you may be able to accrue experience with a species or activity to support your permit application.
  • For some species, there are workshops available with a permitted individual who can provide experience and teach the skills necessary to be permitted.

Make sure you have funding for your project. There may be grants available for specific projects of interest to the Federal, State, or local governments. One resource is https://grants.gov/ which houses Federal funding opportunities. Additionally, you may contact the relevant USFWS Field Offices directly to learn about those opportunities.

Applying for a Recovery Permit

All recovery permit applications are submitted online via ePermits. You must set up an ePermits account to submit and manage your application. Visit the ePermits website to get started and visit the login guide page for helpful videos. If you are having technical issues, please contact the ePermits Help Center.

  • There are two types of accounts within ePermits: Individual (also known as Consumer) accounts and Business accounts.
  • Individual accounts are for if you want a permit for your own individual work, independent of the business you work for. You, as the applicant, would be the person legally responsible for the permit.
  • Business accounts are those associated with an organization and require identifying a “Principal Officer”, the person that will be legally responsible for the permit. Business accounts also require having a primary contact (this person can be the same or different than the Principal Officer). The primary contact is the main point of contact for the account and permits associated with them. Always check to see if an account exists for your business before creating a new account.

ePermits 3-200-59 Application

Below is a checklist to keep track of what materials may be required for a recovery permit application. This section contains descriptions of those materials. All recovery permit applications require the following:

Application Form

Application Fee

Map

Letter of Reference

Resume/CV

Experience Tracking Sheet

Exam Results (only applicable to certain species)

Proposal (for specialized activities)

3-200-59 Application form
Application Fee
  • Paid through ePermits on pay.gov
  • A fee of $100 for new applications and renewals, and $50 to amend an existing permit.
  • Fee exemptions may be granted to Federal, Tribal, State, or local government agencies or to any individual or institution acting on behalf of such agency. This also includes any individuals associated with public colleges or universities. See the regulations here. Please submit evidence of your affiliation with any of the listed entities with your application if you apply fee exempt; a scan of your identification badge or using a .gov email is most often accepted.
Maps of Proposed Study Location
  • Maps of the proposed area where requested activities will be carried out by using the National Map (refer to the National Map Guide).
1-2 Letters of Reference*
Resume/CV
Experience tracking sheet
  • Experience tracking spreadsheet that clearly identifies that the applicant has met the required minimum qualifications to work with the species (linked below). Please note that the applicant needs to demonstrate that they have adequate experience with the activities they are requesting. For example, if an applicant is requesting to capture, handle, and release a listed species, their experience tracking spreadsheet needs to identify that they have done this activity (i.e., surveys would not count towards capture and handling experience).
Successful Passing of Exam for the below-mentioned species

Proof of passing a practical identification exam if proposing to work with any of the following species which occur within the jurisdiction of the Pacific Southwest Region:

  • Casey's June beetle (Dinacoma caseyi)
  • Quino checkerspot butterfly (Euphydryas editha quino)
  • El Segundo blue butterfly (Euphilotes battoides allyni)
  • Laguna Mountains skipper (Pyrgus ruralis lagunae)
  • Delhi sands flower-loving fly (Rhaphiomidas terminatus abdominalis)
  • Palos Verdes blue butterfly (Glaucopsyche lygdamus palosverdesensis)
  • Conservancy fairy shrimp (Branchinecta conservatio)
  • Longhorn fairy shrimp (Branchinecta longiantenna)
  • Riverside fairy shrimp (Streptocephalus woottoni)
  • San Diego fairy shrimp (Branchinecta sandiegonensis)
  • Vernal pool fairy shrimp (Branchinecta lynchi)
  • Vernal pool tadpole shrimp (Lepidurus packardi)

Recovery permit applications requesting specialized activities other than presence/absence surveys will require the following documents in addition to the required information listed above:

Research or Project Proposal
  • A research or project proposal. The proposal should include a research or study plan that describes the purpose, objectives, methods, techniques, locations, durations, number of affected species, and rationale that the activity will support scientific purposes and/or will enhance the propagation or survival of the affected species.  

    Example of a Project Proposal for a Specialized Recovery Permit Application

Recommended Guidance for Tracking Field Experience

This document was developed to assist applicants pursuing Section 10(a)(1)(A) recovery permits in keeping track of acquired field experience and subsequently providing the U.S. Fish and Wildlife Service with a detailed qualification statement.